How to plan and design for AI agents

AI

Your organization just invested in AI agent technology. Some people are excited about the possibilities, some are skeptical.

The first problem: nobody can agree on which process to automate first, or even what your current processes actually look like.

This is the reality I see in organizations. The technology for AI agents seems ready, but most companies aren't. Not because they lack technical skills, but because they haven’t clearly articulated what they do all day.

You can't automate what you can't articulate. Before building AI agents, you have to become a business analyst of your own job.

Why Organizations Struggle with AI Agent Implementation

This isn't a new challenge.

Robotic process automation (RPA) has been around for decades, and organizations struggled to make use of it because of unclear processes.

A 2022 study from Gartner found that "process fragmentation" is consistently a top barrier to intelligent automation, and they predict it will continue to be.

"Process fragmentation: Immature and fragmented processes that are difficult to manage."

The challenge isn't the AI technology, rather it's giving clarity to these fragmented processes. Most organizations fall into one of these buckets when facing process challenges:

1. Jumping to tooling first: Teams start building agents before understanding the end-to-end process the agent needs to integrate with, leading to expensive do-overs and frustrated stakeholders.

2. Assuming processes are obvious: Leaders assume everyone does things the same way. But ask three people how they handle sales proposals and you'll get four different answers.

3. Assuming processes are simple: What looks straightforward ("just respond to our customer inquiries") turns into a massive undertaking once you realize all the different types of emails you might get.

Why Process Mapping Matters: Identifying Invisible Work

I explored the 'invisible work problem' in a recent post.

This is the idea that what looks like a simple task on the surface is actually an iceberg of hidden complexity underneath.

Examples of invisible work include:

  • When hiring for a new role, the invisible work includes the steps to get approval for the role internally, convincing others of the importance of the hire, planning the cost and budget, figuring out how the roles and responsibilities complement existing roles, preparing what you want to assess in the interview, etc.

  • When putting together a sales proposal, the invisible work includes understanding the problem and client requirements, researching the industry or people involved on LinkedIn, researching similar past projects and estimates, getting relevant references or evidence, getting input from your team on any new activities…all before writing the proposal itself.

To start addressing that invisible work, you need to first identify it. This is where process mapping comes in.

How to Pick Your First Process to Map

The first step is to pick a process you, and your team, is knowledgeable about.

A common place to start is with hiring and onboarding. Here's why this works perfectly as your first mapping exercise:

  • Everyone has experience with it (either being hired or hiring others)

  • It has a clear start (role is identified) and end point (person accepts offer)

  • It involves multiple people and systems

  • The invisible work is substantial but manageable to document

  • Success is measurable (time to hire)

A simple process mapping framework

There are only 5 shapes you need to know to map almost any process:

  1. Oval: Start/end indicator

  2. Basic rectangle: Process or action step

  3. Arrow: Direction of process or steps

  4. Diamond: Decision point, important for branching

  5. Rectangle with 2 lines: Several steps that make up a sub process (usually documented on another map)

That's it. No need to get fancy with specialized flowchart symbols. These five shapes can handle 95% of business processes.

How to Process Map: Step-by-Step

Set aside 30 minutes of dedicated time. If you can, brainstorm with others who do similar work. Start with a whiteboard or sticky notes for the fastest mapping.

Step 1: Define your boundaries

  • Start point: When does this process actually begin?

  • End point: What does "done" look like?

  • Scope: What's included vs. what's a separate process?

Step 2: Brain dump the steps

  • Write everything down as bullet points first, or on separate sticky notes.

  • Don't worry about order or logic yet. Just capture all the things that happen.

Step 3: Sequence and connect

Now arrange those steps in order. Look for:

  • Decision points (where the process could go different ways)

  • Handoffs (where responsibility moves to someone else)

  • Subprocesses (where you don't want to go into all the detail yet)

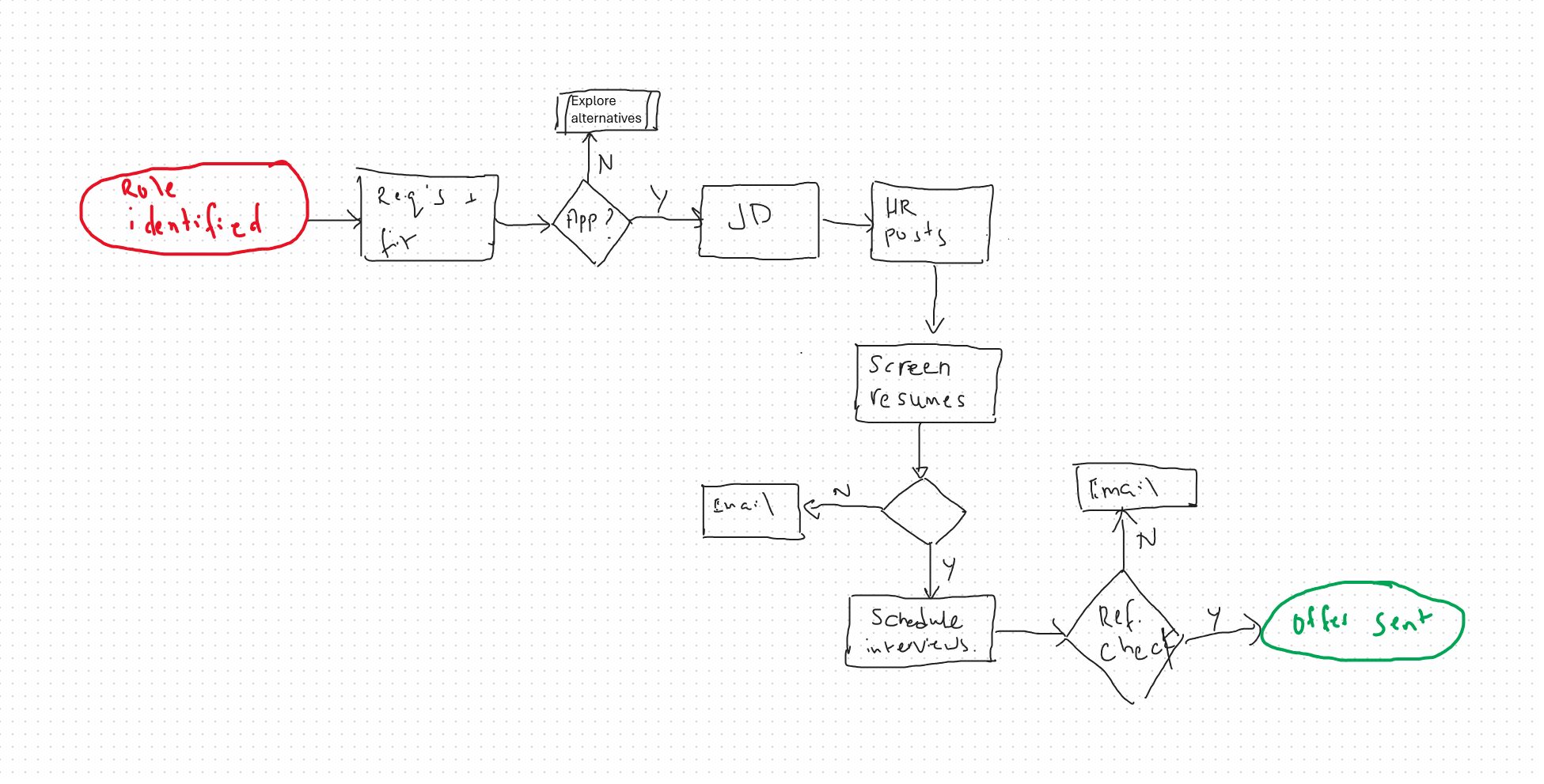
It doesn't have to be pretty! Here's a rough sketch I did of a hiring flow, and I like to use colours or different colour sticky notes to highlight the start and stop steps:

Example process map sketch with Microsoft Whiteboard

A Few Digital Tool Options

This is not an exhaustive list, but the easy-for-me tools to use for process mapping are:

  • Microsoft Whiteboard: Perfect for collaborative brainstorming phase, and I like how the canvas doesn’t restrict you at the start

  • PowerPoint: The shapes and connectors can make decent process flows

  • Canva: It’s straightforward to make the basic shapes, and the “Quick Flow” feature makes it easy to connect them

  • Visio: Industry standard for polished diagrams, it’s easier to add “swim lanes” for different roles and departments and it integrates with Office 365

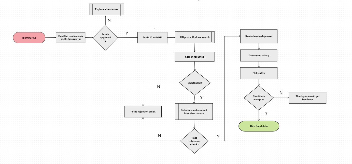
I took my basic sketch and refined it using Microsoft Whiteboard shapes, and you can see that it got more complex as I iterated:

Refined process map in Microsoft Whiteboard


Aside: Can AI just make the process map?

Maybe. There are specialized web tools available, but in the Microsoft ecosystem the experience is not great at the time of this writing. For example, even when I instruct Microsoft Copilot to make an editable process map, it makes a static image, and the shapes are not consistent with what I want. Maybe it will get better over time! I still think there is value though in truly understanding a process with your team so you can decide what to automate and what not to.


What Good Process Mapping Looks Like

A well-mapped process should enable three things:

  1. Anyone can follow it: A new person could execute the process using your map

  2. Variations are visible: You can see where the process branches for different scenarios

  3. Handoffs are clear: It's obvious where responsibility transfers between people or systems

When you achieve this, you'll know because:

  • New team members get productive faster

  • Errors decrease (fewer "I didn't know I was supposed to do that" moments)

  • You can have concrete conversations about what to automate

Common Pitfalls and Gotchas

  • Skipping obvious steps: You skip documenting steps that seem obvious to you but aren't obvious to others or to an AI agent. Document everything, even the "common sense" parts.

  • Variations are lacking: Your process varies by situation, but your map shows only the "standard" case. Use decision diamonds to show variations, or create separate maps for significantly different scenarios.

  • The handoff is missing: Your map shows what you do, but gets vague when responsibility transfers to someone else. Map the full end-to-end process, even parts you don't personally handle.

  • Perfectionism slows you down: You keep refining the map instead of testing it. Get to "good enough" quickly, then iterate based on real usage.

You'll find you need to iterate on the process map if people keep asking questions about the map, or you find yourself explaining something that's not on the map, e.g. "Well, actually it works like this..."

From Process Maps to Agents

This is where the magic happens. With your process mapped, you can start to identify where AI agents or automation workflows can support the process.

Look for these automation opportunities:

  • Data gathering steps: Where someone researches, looks up information, or checks multiple systems

  • Pattern recognition: Where someone applies consistent rules or criteria

  • Routine communications: Where someone sends similar messages based on standard triggers

  • Status updates: Where someone tracks progress and notifies stakeholders

Keep these steps human:

  • Complex judgment calls that require context

  • Relationship building and sensitive communications

  • Creative problem-solving

  • Final approval decisions

Example: Mapping Your Hiring Process for AI

Let's use the hiring example and see how it maps to potential AI agents:

Human steps:

  • Define role requirements and team fit → Keep human

  • Final candidate selection → Keep human

  • Salary negotiation → Keep human

Potential AI agent steps:

  • Screen resumes against criteria → Good for AI

  • Schedule interview rounds → Perfect for automation

  • Send status updates to candidates → AI with human oversight

  • Check references → AI can gather, human interprets

  • Generate offer letters from templates → Excellent for AI

Notice how the AI handles data processing and routine communications, while humans handle judgment and relationship elements.

Quick Win: Your First Process Map

These are common starting points for early process maps in an organization:

  1. How you handle incoming emails (15-20 steps when you really think about it)

  2. How you prepare for customer or stakeholder meetings (from calendar invite to walking into the room)

  3. How you hire and/or onboard a new team member

Spend 30 minutes. Use sticky notes or Whiteboard. Don't aim for perfection.

The goal isn't a beautiful diagram—it's clarity about what you actually do so you can decide what to keep doing and what to hand off to AI.

Ready to Build That Agent?

Once you have a clear process map, you'll know exactly what your AI agent needs to do. You'll have specific requirements instead of vague hopes. You'll know where the AI fits in your workflow and where humans need to stay involved.

More importantly, you'll be able to measure success. Because you can't improve what you can't see, and you can't automate what you haven't articulated.

And if you need a hand, reach out!

Previous
Previous

A simple starter kit for Microsoft Purview sensitivity labels

Next
Next

Why learning with AI is about creating the right conditions to learn